狗牙根(Cynodon dactylon (L). Pers.)作为一种抗性较强的草坪草,其应用前景广泛。然而狗牙根是一种暖季型草坪草,对冷冻害比较敏感。如何提高狗牙根对冷冻害胁迫的抗性,以使其四季长青,对草坪草研究具有重要的现实意义。
钙在植物生理活动中起重要作用,各种外界和内在的信号因子所导致的植物反应大多与钙信号转导有关。钙作为信号分子,介导了许多信号反应,并参与了众多生理过程。那么,钙信号是如何获得对某种刺激信号的特异性反应的呢?研究表明细胞内存在许多控制钙信号特异性的因素。目前,在模式植物拟南芥中的研究表明,钙与钙结合蛋白的结合使它们的构象发生改变,从而调节它们的活性或调节它们与靶蛋白的结合能力,进而调节靶蛋白的功能及活性,最终参与众多生理过程。然而,钙信号与狗牙根的抗性胁迫的关系还不清楚。
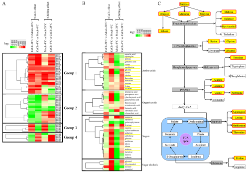
中国科学院武汉植物园植物水分胁迫生物学学科组施海涛博士在产祝龙研究员的指导下,利用植物生理学、蛋白质组学和代谢组学等研究方法,对钙调控草坪草狗牙根抗冷机理展开了一系列研究。研究发现冷胁迫处理快速诱导了钙离子的含量;外源钙离子处理提高可以显著提高狗牙根对冻害胁迫抗性,而钙离子的螯合剂EGTA处理降低了狗牙根对冻害胁迫抗性;同时外源钙离子和EGTA处理均可以改变冷胁迫时的活性氧积累和抗氧化酶活性;进一步的蛋白质组学和代谢组学研究鉴定了一系列在正常和冷胁迫处理情况下被外源钙离子调控的差异表达蛋白和代谢物,并将部分蛋白和代谢物整合在一条代谢途径中。这些结果综合解析了钙调控草坪草狗牙根抗冷胁迫的机理。
以上研究获得国家自然科学基金(No.31200194 和No.31370302),中国科学院知识创新工程项目(No.54Y154761O01076和No.Y329631O0263)和中国科学院青年创新促进会的共同支持。相关研究结果在植物学国际期刊 “Journal of Integrative Plant Biology (doi: 10.1111/jipb.12167)”上在线发表。

图1 钙在正常和冷胁迫处理条件下调控的差异蛋白(A)和代谢物(B)的聚类分析及部分差异代谢物的代谢途径分析(C)







