夹竹桃科Apocynaceae是龙胆目Gentianales中的一个科。包含约378个属5350个种,是被子植物十大科之一,主要分布于全球热带与亚热带地区。分子系统学的发展使得夹竹桃科的系统发育研究不断深入,相应地也产生了很大的分类学变动:传统的萝藦科Asclepiadaceae已并入夹竹桃科,两个科原有的五个亚科被处理为三个亚科(马利筋亚科Asclepiadoideae、杠柳亚科Periplocoideae、鲫鱼藤亚科Secamonoideae)与并系的萝芙木类Rauvolfioids与罗布麻类Apocynoids,并再被分为27个族和49个亚族。近年来,随着测序成本的逐渐降低和相关分析工具的逐渐完善,叶绿体基因组进化分析,以及使用叶绿体基因组数据来重建陆生植物的系统发育关系成为一个研究热点。然而,夹竹桃科叶绿体基因组比较研究目前只见于少量的族中,缺乏代表样完善的整个科的系统分析。此外,夹竹桃科系统发育研究目前大多是使用少数几个常规的分子标记,分辨率有限,而近期使用叶绿体基因组或者大量的核基因数据的一些初步工作在取样数量和代表性上存在明显不足。
中国科学院武汉植物园东非植物区系与分类学科组研究人员为探究夹竹桃科的叶绿体基因组的结构进化,并进一步解析夹竹桃科的系统发育框架,对夹竹桃科37个物种进行了浅层基因组测序,并获得35个完整叶绿体基因组数据。结合对公共数据进行重新组装,共计获得夹竹桃科101个完整的叶绿体基因组,覆盖了26/27个族,其中11个族首次有完整叶绿体基因组数据。在此基础上,进一步整合不完整的叶绿体基因组数据,以及部分来源于相关研究论文中提供的数据,共获取了夹竹桃科162个样品、158个种的77个蛋白编码区域,取样覆盖了所有族和41/49个亚族,开展了更大范围的系统发育分析。
结果显示101个夹竹桃科叶绿体基因组的序列长度范围在150,897 bp(罗布麻Apocynum venetum L.)~ 178,616 bp(Hoya exilis Schltr.)不等,并在反向重复(IR)区域和单拷贝(SC)区域之间发现了六种类型的边界。在链珠藤族Alyxieae、吊灯花族Ceropegieae和牛奶菜族Marsdenieae中发现了不同尺度的IR扩张,这表明夹竹桃科的叶绿体基因组的IRs在SC上发生了多次扩张事件。其中牛奶菜族的IR区以两种方式演化:在Lygisma Hook. f.+ Stephanotis Thouars + Ruehssia H. Karst. ex Schltdl. + Gymnema R. Br.(世界性分支Cosmopolitan clade)向大型单拷贝(LSC)区域扩张,以及在Dischidia R. Br.-Hoya R. Br.和Marsdenia R. Br.(亚太分支Asia-Pacific clade)向大单拷贝(LSC)和小单拷贝(SSC)区域扩张。六个编码基因和五个非编码区被鉴定为高变异位点,包括accD、ccsa-ndhD、clpP、matK、ndhF、ndhG-ndhI、trnG(GCC)-trnfM(CAU)、trnH(GUG)-psbA、trnY(GUA)-trnE(UUC)、ycf1和ycf2,这些变异位点可以后续作为夹竹桃科潜在的DNA条形码,用于夹竹桃科的系统发育、物种鉴定等研究。
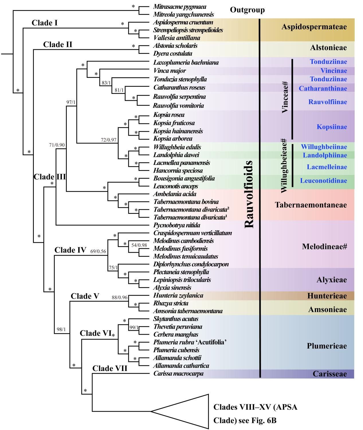
分子系统发育分析显示夹竹桃科由15个逐级分化的分支组成,其中杠柳亚科Periplocoideae嵌套在罗布麻类Apocynoid grade中,并与Echiteae-Odontadeniea-Mesechiteae分支为姐妹关系得到高度支持;山橙族Melodineae、蔓长春花族Vinceae、锚钩藤族Willughbeieae和香花藤亚族Amphineuriinae,以及清明花属Beaumontia Wall.、吊灯花属Ceropegia L.、球兰属Hoya和耳药藤属Stephanotis显示是非单系的。这表明夹竹桃科的系统分类框架有待进一步完善。
本研究对夹竹桃科的叶绿体基因组进行了目前取样最多的比较分析,也是目前取样最全的使用叶绿体基因组数据的夹竹桃科系统发育分析,为后续夹竹桃科的系统进化、分类、保护与利用等研究提供了系统框架。相关工作以“Evolution of 101 Apocynaceae plastomes and phylogenetic implications”为题发表于国际学术期刊Molecular Phylogenetics and Evolution上。该项工作得到了中国科学院生物资源计划(KFJ-BRP-017-10)、国家植物标本资源中心(E0117G1001)、中国科学院国际合作计划(151853KYSB20190027)、中国科学院中非联合研究中心(SAJC202101)的资助。武汉植物园硕士生王岩(现已毕业)和张彩飞助理研究员为共同第一作者,胡光万研究员同张彩飞助理研究员为共同通讯作者,课题组其他同学也参与了该工作。

图1 夹竹桃科叶绿体基因组图谱(以Vallesia antillana Woodson为代表)

图2 101个夹竹桃科叶绿体基因组编码区域与间隔区的核苷酸多态性(Pi)比较分析
图3 101个夹竹桃科叶绿体基因组中LSC、SSC和IR区域之间的6种类型和12种亚型的边界 
图4 基于叶绿体基因组77个蛋白质编码序列(CDS)构建的夹竹桃科系统发育树
图5 夹竹桃科叶绿体基因组结构与系统发育拓扑结构的映射图







