近期,武汉植物园陈进明研究团队在国际植物学期刊The Plant Journal上发表莲属植物转录本异构体演化相关论文。
基因在转录pre-mRNA后,可以通过可变剪切产生存在序列结构差异的mRNA异构体。同一基因通过这种结构差异化的调节方式,从而在植物不同组织器官发育过程或生物学通路中发挥着不同的功能。然而在植物近缘物种分化过程中,种间直系同源基因的不同可变剪切异构体的组织表达模式有何演化规律?它们如何参与种间性状的分化?以及可变剪切异构体的多样性与复制基因的冗余性(拷贝数)之间有何关系?这三个科学问题仍不十分清楚。
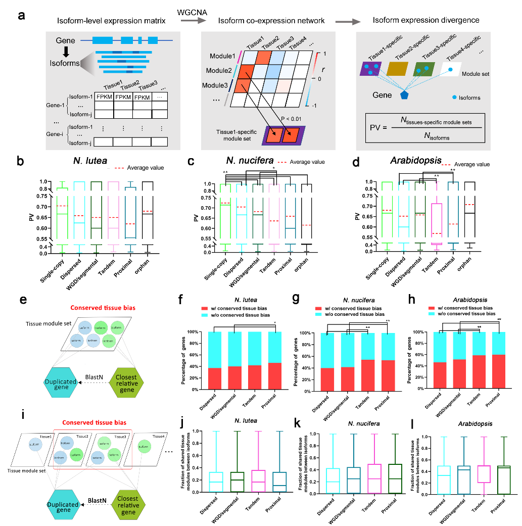
针对上述问题,武汉植物园与比利时根特大学合作,以莲属植物现存的两个近缘种(莲(Nelumbo nucifera)和美洲黄莲(N. lutea)为研究对象,模式植物拟南芥为外类群,利用三代全长转录组测序技术开展相关研究。结果表明可变剪切事件在种间直系同源基因间大量分化,受物种特异性可变剪切调控形成的异构体促进莲属物种分化进程中基因功能的改变。相比于有多拷贝的复制基因,单拷贝、低拷贝基因发生更多的可变剪切事件,产生更多的异构体并且展现出更加复杂的组织表达模式。进一步通过物种间转录本水平共表达网络的比较分析,发现直系同源基因间的部分异构体拥有保守的组织表达偏向性,表明物种进化过程中基因功能的保守性可能与其可变剪切异构体的组织表达模式相关。此外,该研究还发现了花器官发育的‘ABCE模型’相关的MADS-box家族个别成员在拟南芥与两种莲之间存在mRNA异构体组织表达模式的分化,进而可能参与了种间花器官的性状分化。
研究成果以“Evolution of isoform-level gene expression patterns across tissues during lotus species divergence”为题发表在The Plant Journal上。中国科学院武汉植物园水生植物生物地理课题组助理研究员张越为第一作者,比利时根特大学Kathleen Marchal教授、武汉植物园陈进明研究员和石涛副研究员为共同通讯作者。相关研究得到中国科学院战略性先导科技专项(XDB31000000)、国家自然科学基金项目(3217024, 31570220, 31870208)、中国科学院青年创新促进会项目(2019335)等的资助。

图 物种间转录本水平共表达网络构建及比较分析







