在水环境中,抗生素抗性基因(ARG)的日益流行引起了人们极大的关注,因为它们可能对公共健康构成威胁。一旦细菌获得耐药基因,用于治疗的抗生素可能就没有了相应效果。此外,耐药基因可以通过水平基因转移(HGT)从一种细菌转移到另一种细菌。但目前水环境耐药基因组的环境风险及控制ARG群落的驱动力机制还需要进一步研究。
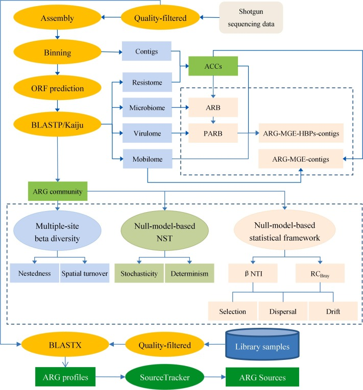
北京师范大学陈海洋教授与中国科学院水生植物与流域生态重点实验室、武汉植物园环境基因组学学科组杨玉义研究员等开展合作,研发了一个框架,该框架结合了高通量测序(HTS)分析,基于零模型和机器学习分类工具的方法,以理解环境沉积物中抗生素耐药基因组的环境风险和控制沉积物ARG群落的生态过程。研究以中国太湖和白洋淀为例。基于HTS的宏基因组学分析揭示了两个湖泊中存在丰富而多样的耐药基因组,包括一些新兴的ARG,例如粘菌素和碳青霉烯类抗生素类型。β-多样性差异指数的比较表明,ARG多样性表现出明显的距离衰减模式。使用基于零模型的结果表明,在驱动的ARGs群落的生态过程中,随机过程比确定性过程贡献更大。该发现揭示了水生环境中抗生素耐药组的传播风险和驱动因素,这可能有助于制定有效的管理策略来控制ARGs的污染。
研究成果以Environmental risk characterization and ecological process determination of bacterial antibiotic resistome in lake sediments为题,发表于国际学术期刊Environment International。
论文链接:https://doi.org/10.1016/j.envint.2020.106345
图1 技术框架示意图







