莲(Nelumbo nucifera)是水生植物中兼备食用、观赏、文化和药用价值的代表性物种。莲在适应自然界不同环境的漫长历史中演化出各种变异类型,如地下茎膨大的温带型莲和地下茎不膨大的热带型莲。又经过长期的人工驯化和栽培,分化出花莲、子莲和藕莲为代表的三大类栽培莲。花莲以观赏为主要用途,其花色、花瓣、花型和株型等性状变化多样。子莲以生产莲子为主要用途,莲蓬大籽粒多,莲子相对高量。藕莲,则以食用其地下茎(藕)为主要用途,少花但藕产量普遍较高。
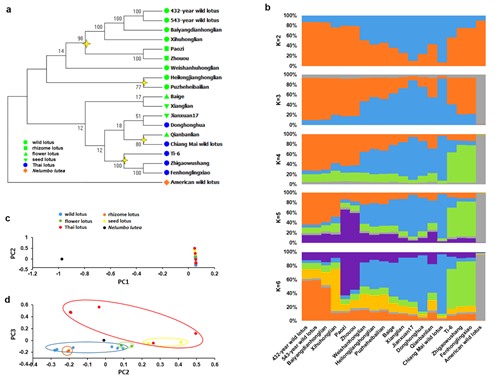
为了了解莲的不同种质资源之间的基因组变异与遗传进化关系,武汉植物园水生植物基因组学与遗传育种学科组博士生黄龙雨在杨平仿研究员和石涛助理研究员的指导下,首次对三大类栽培莲(花莲、子莲和藕莲)、泰国莲和美洲黄莲等19个莲代表个体进行基因组重测序和变异分析。研究发现,美洲黄莲与亚洲莲存在明显遗传分化,而亚洲莲中泰国莲与中国莲之间也存在着一定程度的分化。研究还发现,栽培莲中的藕莲与中国野生莲遗传关系较近,而花莲和子莲存在强烈的遗传混杂(genetic admixture),可能是由于这两类莲育种过程中频繁的杂交所致。此外,莲中与能量代谢和植物免疫系统相关的基因发生相对较快的进化,可能与莲对不同地区环境的适应性进化有关。通过全基因组扫描,发现温带型莲和热带型莲之间存在大量遗传分化的基因,同时这些基因的表达模式在这两类莲间也存在明显的分化。该研究首次在全基因组范围揭示了各类型莲的遗传变异、进化关系以及基因组中反应不同生态型分化的信号。该研究将为莲今后的资源保育和遗传育种奠定重要的科学基础。
以上研究得到国家自然科学基金金青年科学基金项目(No. 31700197)的支持,研究结果以“Whole genome re-sequencing reveals evolutionary patterns of sacred lotus (Nelumbo nucifera)”为题,分别发表在SCI期刊Journal of Integrative Plant Biology上。
链接:http://onlinelibrary.wiley.com/doi/10.1111/jipb.12606/full

图1. 19个代表不同类型莲之间的遗传进化关系

图2. 莲的全基因组范围的遗传变异

图3. 温带型莲与热带型莲在全基因组范围的遗传分化







